桂林信息工程职业学院2023年高层次人才招聘公告
  • 作者:
  • 来源:
  • 时间:2023-06-09
  • 点击:461

桂林信息工程职业学院2023年高层次人才招聘公告

   桂林信息工程职业学院成立于2023年,是国家教育部备案、广西壮族自治区人民政府批准设立的全日制民办高等职业院校。学院位于桂林市经济技术开发区,校园环境优美,办学设施一流,是一所充满生机活力、特色鲜明的高职院校。

   根据学院发展需要,现面向社会进行公开招聘。

   一、招聘基本条件

   1.具有中华人民共和国国籍,遵纪守法,热爱高等教育事业,具有良好的品行和职业道德;

   2.熟悉高等教育规律,有一定的管理工作经验,具备较强的组织管理和协调能力,具有国际化的学术视野和引领本学院发展的创新型战略思维;

   3.具有正常履行职责的身体条件,能够胜任岗位工作,年龄一般不超过50周岁。在学术界及相关领域有特别突出成就或影响力者,可适当放宽年龄限制。

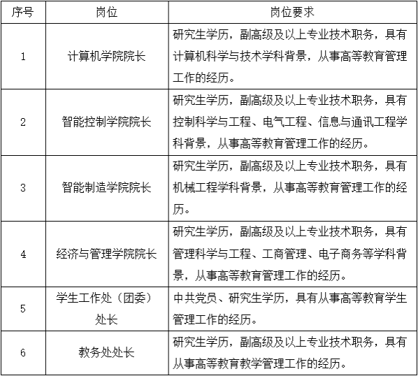
   二、招聘岗位及要求


   三、薪酬及福利待遇

   1.具有完善的工资薪酬体系,签订劳动合同,缴纳五险一金。

   2.享受带薪寒、暑假。

   3.免费提供食宿(酒店式公寓拎包入住:标准间、一室一厅、两室一厅、三室一厅,教师专用食堂),享受定期体检、节日福利等。

   4.采取“一人一策”方式引进。

   四、应聘方式

   1.简历投递,限报一个岗位。

   应聘者填报《桂林信息工程职业学院应聘报名表》,连同个人身份证、毕业证及学历验证、学位证、教师资格证、专业技术资格证、其他有效证件压缩发送至学院邮箱:233278983@qq.com(邮件、压缩包主题标注为:姓名-应聘岗位)。

   2.资格初审。

   3.面试考核,面试时应聘材料应如实提供原件,查出与实际不符的取消应聘资格。

   4.对拟录用人员进行资格复审。

   5.体检。

   6.录用。

   五、联系方式

   1.学院地址:桂林市经济技术开发区木兰街7号

   2.联系方式:人事处王老师 18978332475

   六、相关说明:

   本次招聘学院仅通过邮箱收取电子简历,通知形式为学院指定电话,不通过其他途径接收报名信息,也不委托其他任何机构组织面试、考核等,报名人员请勿相信其他招聘渠道。